Welcome to the Bartels Group of Companies
Bartels AutoEngineer® Version 5.0 Highlights - Deutsche Version Bartels AutoEngineer® Version 5.0 Highlights - English Version
Bartels

Bartels System GmbH
Bartels
Bartels AutoEngineer
BAE Product Info
BAE Screenshots
BAE Design DataBase
Bartels Autorouter®
BAE V8.0 Highlights
BAE V7.8 Highlights
BAE V7.6 Highlights
BAE V7.4 Highlights
BAE V7.2 Highlights
BAE V7.0 Highlights
BAE V6.8 Highlights
BAE V6.6 Highlights
BAE V6.4 Highlights
BAE V6.2 Highlights
BAE V6.0 Highlights
BAE V5.4 Highlights
BAE V5.0 Highlights
BAE HighEnd Features
BAE Price List
BAE Downloads
BAE Documentation
BAE Support
BAE Contributions
BAE Development and Service Companies
Electronics Development
Bartels Sport Service
Company Profile
Corporate Info
Bartels :: Bartels AutoEngineer :: BAE Product Info :: BAE V5.0 Highlights

Bartels AutoEngineer®

Bartels AutoEngineer®
Version 5.0
Highlights

PDF Version (148 KB; updated 24 October 2008)

Contents

Real-time Design Rule Check during Manual Routing
Valid Via Position Display during Manual Routing
Pin/Gate Swap
Height Design Rule Check
DRC Error Display
Automatic Keepout Area Generation for Board Outline and Milling Contours
Element Selection for Multiple Elements at Pick Position

Real-time Design Rule Check during Manual Routing

BAE Version 5.0: Visual Distance Check during Manual Routing BAE Version 5.0: Distance Violation Display during Manual Routing

Valid Via Position Display during Manual Routing

BAE Version 5.0: Valid Via Position Display during Manual Routing

Pin/Gate Swap

Displaying swappable Pins/Gates...

BAE Version 5.0: Pin/Gate Swap - Swap Pin Display
...and possible Swap Partners

BAE Version 5.0: Pin/Gate Swap - Displaying possible Swap Partners for Selected Pin

Height Design Rule Check

BAE Version 5.0: Height DRC Violation Display

DRC Error Display

DRC Error Listing...

BAE Version 5.0: DRC error listing popup menu
...and Zoom to Selected Error

BAE Version 5.0: zoom to selected DRC error from DRC error listing

Automatic Keepout Area Generation for Board Outline and Milling Contours

BAE Version 5.0: Keepout Area Generation for Board Outline and Milling Contours

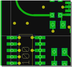
Element Selection for Multiple Elements at Pick Position

BAE Version 5.0: Area Selection BAE Version 5.0: Area Selection

Related Topics

Bartels :: Bartels AutoEngineer :: BAE Product Info :: BAE V5.0 Highlights

Bartels AutoEngineer® - Version 5.0 - Highlights
© 1985-2026 Oliver Bartels F+E • Updated: 11 November 2009, 12:31 [UTC]

© 1985-2026 Oliver Bartels F+E Bartels Homepage Contact and Corporate Info

Web Development by Baumeister Mediasoft Engineering

Bartels AutoEngineer® Version 5.0 Highlights - Deutsche Version Bartels AutoEngineer® Version 5.0 Highlights - English Version