Welcome to the Bartels Group of Companies
Bartels AutoEngineer® Version 7.8 Highlights - Deutsche Version Bartels AutoEngineer® Version 7.8 Highlights - English Version
Bartels

Bartels System GmbH
Bartels
Bartels AutoEngineer
BAE Product Info
BAE Screenshots
BAE Design DataBase
Bartels Autorouter®
BAE V8.0 Highlights
BAE V7.8 Highlights
BAE V7.6 Highlights
BAE V7.4 Highlights
BAE V7.2 Highlights
BAE V7.0 Highlights
BAE V6.8 Highlights
BAE V6.6 Highlights
BAE V6.4 Highlights
BAE V6.2 Highlights
BAE V6.0 Highlights
BAE V5.4 Highlights
BAE V5.0 Highlights
BAE HighEnd Features
BAE Price List
BAE Downloads
BAE Documentation
BAE Support
BAE Contributions
BAE Development and Service Companies
Electronics Development
Bartels Sport Service
Company Profile
Corporate Info
Bartels :: Bartels AutoEngineer :: BAE Product Info :: BAE V7.8 Highlights

Bartels AutoEngineer®

Bartels AutoEngineer®
Version 7.8
Highlights

PDF Version (357 KB; updated 31 May 2012)

This document highlights some of the new features introduced with the Bartels AutoEngineer Version 7.8.

Contents

Extended Clipboard Features
List View Dialog boxes with Sortable Columns
BAE HighEnd - Placed Symbol Indication
Pattern Display Options for Fixed and Glued Elements
Item Browser with Element Type and Hierarchy Level Display Options
Airline Display Option Restriction to Airlines Ending in Viewport
Airline Display with Signal Layer Colors
Point-to-Point Router
Clip Obstructing Traces when Placing New Trace
Insert Trace into existing Trace
Windows Print Output with Mixed Colors on White Background

Extended Clipboard Features

Clipboard - Attribute Transfer

BAE Version 7.8: Clipboard - Attribute Transfer
Clipboard - Coordinate Transfer

BAE Version 7.8: Clipboard - Coordinate Transfer

List View Dialog boxes with Sortable Columns

BAE Version 7.8: List View Dialog boxes with Sortable Columns

BAE HighEnd - Placed Symbol Indication

BAE Version 7.8: BAE HighEnd - Placed Symbol Indication

Pattern Display Options for Fixed and Glued Elements

BAE Version 7.8: Layout Editor - Pattern Display Options for Fixed and Glued Elements

Item Browser with Element Type and Hierarchy Level Display Options

BAE Version 7.8: Layout Editor - Item Browser with Element Type and Hierarchy Level Display Options

Airline Display Option Restriction to Airlines Ending in Viewport

BAE Version 7.8: Layout Editor - Mincon Clipping

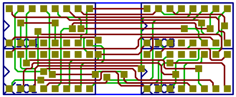
Airline Display with Signal Layer Colors

BAE Version 7.8: Layout Editor - Airline Display with Signal Layer Colors

Point-to-Point Router

BAE Version 7.8: Layout Editor - Point-to-Point Router

Clip Obstructing Traces when Placing New Trace

BAE Version 7.8: Layout Editor - Clip Obstructing Traces when Placing New Trace

Insert Trace into existing Trace

BAE Version 7.8: Layout Editor - Insert Trace into existing Trace

Windows Print Output with Mixed Colors on White Background

BAE Version 7.8: Windows Print Output with Mixed Colors on White Background

Related Topics

Bartels :: Bartels AutoEngineer :: BAE Product Info :: BAE V7.8 Highlights

Bartels AutoEngineer® - Version 7.8 - Highlights
© 1985-2026 Oliver Bartels F+E • Updated: 31 May 2012, 01:34 [UTC]

© 1985-2026 Oliver Bartels F+E Bartels Homepage Contact and Corporate Info

Web Development by Baumeister Mediasoft Engineering

Bartels AutoEngineer® Version 7.8 Highlights - Deutsche Version Bartels AutoEngineer® Version 7.8 Highlights - English Version